郑州银行:拟发行不超过6亿股A股,全部为公开发行新股

2018年08月30日11:00

来源:大河网

  大河网讯(记者 申久燕)8月30日,郑州银行发布《郑州银行股份有限公司首次公开发行股票初步询价及推介公告》,拟发行不超过6亿股A股,全部为公开发行新股。该行拟使用本次公开发行募集资金用于补充该行核心一级资本的金额为27.09亿人民币。

  公告显示,本次公开发行股份拟不超过60,000.00万股,全部为公开发行新股,公司股东不进行公开发售股份。本次公开发行后总股本为592,193.19万股,发行后的无限售条件的人民币普通股(A股)流通股占公司股份总数的比例为10.13%。本次发行的股票无流通限制及锁定安排。

  本次发行网下初始发行数量为42,000.00万股,为本次发行总量的70.00%,网上初始发行数量为18,000.00万股,占本次发行总量的30.00%。网下和网上投资者在申购时无需缴付申购资金。

  附原文:

  郑州银行股份有限公司

  首次公开发行股票初步询价及推介公告

  保荐机构(联席主承销商):招商证券股份有限公司

  联席主承销商:中原证券股份有限公司

  特别提示

  郑州银行股份有限公司(以下简称“郑州银行”、“发行人”或“公司”)根据《证券发行与承销管理办法》(证监会令第144号)(以下简称“《管理办法》”)、《首次公开发行股票承销业务规范》(中证协发[2018]142号)(以下简称“《业务规范》”)、《首次公开发行股票配售细则》(中证协发[2018]142号)(以下简称“《配售细则》”)、《首次公开发行股票网下投资者管理细则》(中证协发[2018]142号)(以下简称“《投资者管理细则》”)等相关规定组织实施首次公开发行股票(A股)。

  本次初步询价和网下发行均采用深圳证券交易所(以下简称“深交所”)网下发行电子平台及中国证券登记结算有限责任公司深圳分公司(以下简称“中国结算深圳分公司”)登记结算平台进行发行配售,请网下投资者认真阅读本公告。关于初步询价和网下申购的详细内容,请查阅深交所网站(http://www.szse.cn)公布的《深圳市场首次公开发行股票网下发行实施细则》、《深圳市场首次公开发行股票网上发行实施细则》等相关规定。

  敬请投资者重点关注本次发行流程、网上网下申购及缴款、弃购股份处理等方面,具体内容如下:

  1、投资者在2018年9月7日(T日)进行网上和网下申购时无需缴付申购资金。本次网下发行申购日与网上申购日同为2018年9月7日(T日),其中,网下申购时间为9:30-15:00,网上申购时间为9:15-11:30,13:00-15:00。

  2、发行人和联席主承销商(招商证券股份有限公司、中原证券股份有限公司,以下合称“联席主承销商”)根据初步询价结果,按照申购价格由高到低进

  中报价最高的部分,剔除部分不得低于所有网下投资者拟申购总量的10%,然后根据剩余报价及拟申购数量协商确定发行价格。如被剔除部分的最低价格所对应的累计拟申购总量大于拟剔除数量时,该档价格的申购将按照拟申购数量由少至多依次剔除,如果申购价格和拟申购数量都相同的则按照申报时间由晚至早的顺序依次剔除,直至满足剔除的拟申购数量达到拟剔除数量的要求。当最高申购价格与确定的发行价格相同时,对该价格的申购可不再剔除,剔除比例可低于10%。剔除部分不得参与网下申购。

  3、网上投资者应当自主表达申购意向,不得全权委托证券公司代其进行新股申购。

  4、网下投资者应根据《郑州银行股份有限公司首次公开发行股票网下发行初步配售结果公告》,于2018年9月11日(T+2日)16:00前,按最终确定的发行价格与初步配售数量,及时足额缴纳新股认购资金。网下投资者如同日获配多只新股,请务必按每只新股分别缴款。同日获配多只新股的情况,如只汇一笔总计金额,合并缴款将会造成入账失败,由此产生的后果由投资者自行承担。

  网上投资者申购新股中签后,应根据《郑州银行股份有限公司首次公开发行股票网上中签结果公告》履行资金交收义务,确保其资金账户在2018年9月11日(T+2日)日终有足额的新股认购资金,投资者款项划付需遵守投资者所在证券公司的相关规定。

  网下和网上投资者放弃认购部分的股份由联席主承销商包销。

  5、当出现网下和网上投资者缴款认购的股份数量合计不足本次公开发行数量的70%时,联席主承销商将中止本次新股发行,并就中止发行的原因和后续安排进行信息披露。具体中止条款请见“十一、中止发行情况”。

  6、有效报价网下投资者未参与申购或者获得初步配售的网下投资者未及时足额缴纳认购款的,将被视为违约并应承担违约责任,联席主承销商将违约情况报中国证券业协会备案。网上投资者连续12个月内累计出现3次中签后未足额缴款的情形时,自结算参与人最近一次申报其放弃认购的次日起6个月(按180个自然日计算,含次日)内不得参与新股、可转换公司债券、可交换公司债券网

  投资者需充分了解有关新股发行的相关法律法规,认真阅读本公告的各项内容,知悉本次发行的定价原则和配售原则,在提交报价前应确保不属于禁止参与网下询价的情形,并确保其申购数量和未来持股情况符合相关法律法规及主管部门的规定。投资者一旦提交报价,联席主承销商视为该投资者承诺:投资者参与本次报价符合法律法规和本公告的规定,由此产生的一切违法违规行为及相应后果由投资者自行承担。

  估值及投资风险提示

  新股投资具有较大的市场风险,投资者需要充分了解新股投资风险,仔细研读发行人招股意向书中披露的风险,审慎参与本次发行的报价与申购。根据中国证监会《上市公司行业分类指引》(2012年修订),发行人所在行业为“货币金融服务(J66)”。中证指数有限公司已经发布了行业市盈率,请投资者决策时参考。如果本次发行市盈率高于行业平均市盈率,存在未来发行人估值向行业平均市盈率水平回归,股价下跌给新股投资者带来损失的风险。

  重要提示

  1、郑州银行首次公开发行不超过60,000.00万股人民币普通股(A股)(以下简称“本次发行”)的申请已获中国证券监督管理委员会(以下简称“证监会”)证监许可[2018]1199号文核准。本次发行的联席主承销商为招商证券股份有限公司(以下简称“招商证券”或“保荐机构(联席主承销商)”)和中原证券股份有限公司(以下简称“中原证券”或“联席主承销商”)。发行人股票简称为“郑州银行”,股票代码为“002936”,该代码同时用于本次发行的初步询价、网下申购及网上申购。

  根据中国证监会《上市公司行业分类指引》(2012年修订),郑州银行所在行业为“货币金融服务(J66)”。中证指数有限公司已经发布了行业市盈率,请投资者决策时参考。

  2、本次发行采用网下向符合条件的投资者询价配售(以下简称“网下发行”)和网上向持有深圳市场非限售A股股份市值的社会公众投资者定价发行(以下

  据计算的发行前每股净资产为4.581元。发行人和联席主承销商将通过网下初步询价直接确定发行价格,网下不再进行累计投标询价,且发行价格不低于2017年12月31日经审计的每股净资产。

  初步询价及网下发行由联席主承销商通过深交所网下发行电子平台组织实施,网上发行通过深交所交易系统(以下简称“交易系统”)进行。

  3、本次公开发行股份拟不超过60,000.00万股,全部为公开发行新股,公司股东不进行公开发售股份。本次公开发行后总股本为592,193.19万股,发行后的无限售条件的人民币普通股(A股)流通股占公司股份总数的比例为10.13%。本次发行的股票无流通限制及锁定安排。

  本次发行网下初始发行数量为42,000.00万股,为本次发行总量的70.00%,网上初始发行数量为18,000.00万股,占本次发行总量的30.00%。网下和网上投资者在申购时无需缴付申购资金。

  4、本公告所称“网下投资者”是指参与网下发行的个人投资者和机构投资者。本公告所称“配售对象”是指参与网下发行的投资者或其管理的证券投资产品。网下投资者应当于初步询价开始日前一个交易日(即2018年8月31日(T-5日))的12:00前在中国证券业协会完成配售对象的注册工作。

  联席主承销商已根据《管理办法》、《业务规范》等相关制度的要求,制定了网下投资者的标准。具体标准及安排请见本公告“二、投资者参与网下询价的相关安排”。只有符合的本公告“二、投资者参与网下询价的相关安排(一)参与网下询价的投资者标准”的网下投资者标准要求的投资者方能参与本次初步询价。不符合相关标准而参与本次初步询价的,须自行承担一切由该行为引发的后果。联席主承销商将在网下发行电子平台中将其报价设定为无效,并在《郑州银行股份有限公司首次公开发行股票发行公告》(以下简称“《发行公告》”)中披露相关情况。

  提请投资者注意,联席主承销商将在初步询价及配售前对网下投资者是否存在禁止性情形进行核查,并要求网下投资者提供符合资质要求的承诺和证明材料。如网下投资者拒绝配合核查或其提供的材料不足以排除其存在禁止性情

  5、发行人及联席主承销商将于2018年9月6日(T-1日)进行本次发行网上路演。关于网上路演的具体信息请参阅2018年9月5日(T-2日)刊登的《郑州银行股份有限公司首次公开发行股票网上路演公告》。本次发行不举办现场推介会。

  6、本次发行初步询价时间为2018年9月3日(T-4日)9:30~15:00。在上述时间内,符合条件的网下投资者可自主决定是否参与初步询价,自行确定申购价格和拟申购数量。参与初步询价的,须按照规定通过网下发行电子平台统一申报,并自行承担相应的法律责任。

  7、网下投资者及其管理的配售对象报价应当包含每股价格和该价格对应的拟申购股数,且只能有一个报价,其中非个人投资者应当以机构为单位进行报价。

  相关申报一经提交,不得撤销。因特殊原因(如市场发生突然变化需要调整估值、经办人员出错等)需要调整报价或拟申购数量的,应当在网下发行电子平台填写具体原因。

  综合考虑本次初步询价阶段网下初始发行数量及发行人的估值情况,联席主承销商将网下投资者管理的每个配售对象最低拟申购数量设定为450万股,拟申购数量最小变动单位设定为10万股,即网下投资者管理的每个配售对象的拟申购数量超过450万股的部分必须是10万股的整数倍,且不得超过1,250万股。配售对象报价的最小单位为0.01元。

  8、发行人和联席主承销商根据初步询价结果,按照申购价格由高到低进行排序并计算出每个价格上所对应的累计拟申购总量后,协商确定拟申购总量中报价最高的部分,剔除部分不得低于所有网下投资者拟申购总量的10%,然后根据剩余报价及拟申购数量协商确定发行价格。如被剔除部分的最低价格所对应的累计拟申购总量大于拟剔除数量时,该档价格的申购将按照拟申购数量由少至多依次剔除,如果申购价格和拟申购数量都相同的则按照申报时间由晚至早的顺序依次剔除,直至满足剔除的拟申购数量达到拟剔除数量的要求。当最高申购价格与确定的发行价格相同时,对该价格的申购可不再剔除,剔除比例可低于10%。剔除部分不得参与网下申购。

  9、在剔除最高部分报价后,发行人和联席主承销商考虑剩余报价和拟申购数量、所处行业、市场情况、H股价格水平、同行业上市公司估值水平、募集资金需求及承销风险等因素,协商确定发行价格、最终发行数量、有效报价投资者及有效拟申购数量。有效报价投资者的数量不少于20家。具体安排详见本公告“四、确定有效报价投资者和发行价格”。

  10、发行人和联席主承销商将在2018年9月6日(T-1日)刊登的《发行公告》中公布网下投资者的报价情况、发行价格、最终发行数量以及有效报价投资者的名单等信息。

  11、本次网下申购的时间为2018年9月7日(T日)的9:30-15:00。《发行公告》中公布的全部有效报价配售对象必须参与网下申购。在参与网下申购时,网下投资者必须在网下发行电子平台为其管理的有效报价配售对象录入申购单信息。申购单中申购价格为确定的发行价格,申购数量须不超过2018年9月6日(T-1日)刊登的《发行公告》中规定的申购阶段网下初始发行数量。即申购数量须为:

  (1)当某一配售对象的有效拟申购数量小于或等于申购阶段网下初始发行数量时,其申购数量为投资者有效拟申购数量;

  (2)当某一配售对象的有效拟申购数量大于申购阶段网下初始发行数量时,其申购数量为申购阶段网下初始发行数量。

  在网下申购阶段,网下投资者无需缴付申购资金,获配后在T+2日缴纳认购款。

  12、每一配售对象只能选择网下发行或者网上发行中的一种方式进行申购。凡参与初步询价的,无论是否为有效报价,均不得参与网上申购。

  13、本次发行网上申购日为2018年9月7日(T日)。在2018年9月5日(T-2日)前20个交易日(含T-2日)的日均持有深圳市场非限售A股股份市值1万元以上(含1万元)的投资者才能参与网上申购,每5,000元市值可申购一个申购单位,不足5,000元的部分不计入申购额度。每一个申购单位为500股,申购数量应当为500股或其整数倍,但最高不得超过本次网上初始发行股数的千

  网上投资者应当自主表达申购意向,不得全权委托证券公司代其进行新股申购。网上投资者申购日(T日)申购无需缴纳申购款,T+2日根据中签结果缴纳认购款。

  特别提醒,网上投资者连续12个月内累计出现3次中签后未足额缴款的情形时,自结算参与人最近一次申报其放弃认购的次日起6个月(按180个自然日计算,含次日)内不得参与新股、可转换公司债券、可交换公司债券网上申购。

  14、本次发行网下和网上申购结束后,发行人和联席主承销商将根据申购情况确定是否启动双向回拨机制,对网下和网上发行的规模进行调节。有关回拨机制的具体安排请见本公告“七、本次发行回拨机制”。

  15、本次发行的配售原则请见本公告“八、网下配售原则”。

  16、网下投资者存在下列情形的,一经发现,联席主承销商将及时向中国证券业协会报告:

  (1)使用他人账户报价;

  (2)投资者之间协商报价;

  (3)同一投资者使用多个账户报价;

  (4)网上网下同时申购;

  (5)与发行人或承销商串通报价;

  (6)委托他人报价;

  (7)无真实申购意图进行人情报价;

  (8)故意压低或抬高价格;

  (9)提供有效报价但未参与申购;

  (10)不具备定价能力,或没有严格履行报价评估和决策程序、未能审慎报价;

  (11)机构投资者未建立估值模型;

  (12)其他不独立、不客观、不诚信的情形

  (13)不符合配售资格;

  (14)未按时足额缴付认购资金;

  (15)获配后未恪守持有期等相关承诺的;

  (16)中国证券业协会规定的其他情形。

  17、本公告仅对本次发行中有关初步询价事宜进行说明。投资者欲了解本次发行的详细情况,请仔细阅读2018年8月30日(T-6日)登载于巨潮资讯网(http://www.cninfo.com.cn)的招股意向书全文,招股意向书摘要同日刊登于《中国证券报》、《上海证券报》、《证券时报》和《证券日报》。

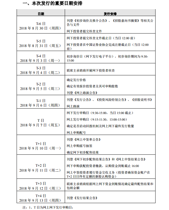
  一、本次发行的重要日期安排

  微信截图_20180830104412

  注:1、T日为网上网下发行申购日;

  2、上述日期为交易日,如遇重大突发事件影响本次发行,联席主承销商将及时公告,修改本次发行日程。

  3、若本次发行定价对应市盈率高于中证指数有限公司发布的最近一个月同行业平均静态市盈率,发行人和联席主承销商应在网上申购前三周内连续发布投资风险特别公告,每周至少发布一次,本次发行申购日将顺延三周,具体安排将另行公告。

  4、如因深交所网下发行电子平台系统故障或非可控因素导致网下投资者无法正常使用其网下发行电子平台进行初步询价或网下申购工作,请网下投资者及时与联席主承销商联系。

       二、投资者参与网下询价的相关安排

  (一)参与网下询价的投资者标准

  参与本次网下询价的网下投资者需具备的资格条件:

  1、具备一定的证券投资经验。机构投资者应当依法设立、持续经营时间达到两年(含)以上,从事证券交易时间达到两年(含)以上;个人投资者从事证券交易时间应达到五年(含)以上。经行政许可从事证券、基金、期货、保险、信托等金融业务的机构投资者可不受上述限制。

  2、具有良好的信用记录。最近12个月未受到刑事处罚、未因重大违法违规行为被相关监管部门给予行政处罚、采取监管措施,但投资者能证明所受处罚业务与证券投资业务、受托投资管理业务互相隔离的除外。

  3、具备必要的定价能力。机构投资者应具有相应的研究力量、有效的估值定价模型、科学的定价决策制度和完善的合规风控制度。

  4、监管部门和协会要求的其他条件。

  5、2018年8月30日(T-6日,含当日)前20个交易日持有深市非限售股票的流通市值日均值为6,000万元(含)以上。

  6、网下投资者指定的股票配售对象不得为债券型证券投资基金或信托计划,也不得为在招募说明书、投资协议等文件中以直接或间接方式载明以博取一、二级市场价差为目的申购首发股票的理财产品等证券投资产品。

  7、若配售对象类型为基金公司或其资产管理子公司一对一专户理财产品、基金公司或其资产管理子公司一对多专户理财产品、证券公司定向资产管理计划、

  前完成备案,并能提供产品备案证明的相关文件(包括但不限于备案函、备案系统截屏等)。

  8、若配售对象属于《中华人民共和国证券投资基金法》、《私募投资基金监督管理暂行办法》以及《私募投资基金管理人登记和基金备案办法(试行)》所规定的私募投资基金,须在2018年8月31日(T-5日,当日12:00前)前按以上法规规定完成私募基金管理人的登记和私募基金的备案,并能提供登记备案证明的相关文件(包括但不限于登记备案函、登记备案系统截屏等)。

  9、下列机构或人员将不得参与本次网下发行:

  ①发行人及其股东、实际控制人、董事、监事、高级管理人员和其他员工;发行人及其股东、实际控制人、董事、监事、高级管理人员能够直接或间接实施控制、共同控制或施加重大影响的公司,以及该公司控股股东、控股子公司和控股股东控制的其他子公司;

  ②联席主承销商及其持股比例5%以上的股东,联席主承销商的董事、监事、高级管理人员和其他员工;联席主承销商及其持股比例5%以上的股东、董事、监事、高级管理人员能够直接或间接实施控制、共同控制或施加重大影响的公司,以及该公司控股股东、控股子公司和控股股东控制的其他子公司;

  ③承销商及其控股股东、董事、监事、高级管理人员和其他员工;

  ④第①、②、③项所述人士的关系密切的家庭成员,包括配偶、子女及其配偶、父母及配偶的父母、兄弟姐妹及其配偶、配偶的兄弟姐妹、子女配偶的父母;

  ⑤过去6个月内与联席主承销商存在保荐、承销业务关系的公司及其持股5%以上的股东、实际控制人、董事、监事、高级管理人员,或已与联席主承销商签署保荐、承销业务合同或达成相关意向的公司及其持股5%以上的股东、实际控制人、董事、监事、高级管理人员。

  ⑥通过配售可能导致不当行为或不正当利益的其他自然人、法人和组织。

  ⑦按照《业务规范》、《投资者管理细则》,中国证券业协会公布的黑名单所列示的投资者。

  符合中国证监会的有关规定。

  10、配售对象应遵守行业监管要求,申购金额不得超过其相应的资产规模或资金规模。

  11、初步询价开始日前一交易日2018年8月31日(T-5日)中午12:00前向联席主承销商提交网下申购承诺函等材料,并经过联席主承销商核查认证。

  符合以上条件且在2018年8月31日(T-5日)12:00时前在中国证券业协会完成注册且已开通CA证书的网下投资者和股票配售对象方能参与本次发行的初步询价。

  联席主承销商将在初步询价或配售前对投资者是否存在上述禁止性情形进行核查,投资者应按联席主承销商的要求进行相应的配合(包括但不限于提供公司章程等工商登记资料、安排实际控制人访谈、如实提供相关自然人主要社会关系名单、配合其它关联关系调查等),如拒绝配合核查或其提供的材料不足以排除其存在上述禁止性情形的,或经核查不符合配售资格的,联席主承销商将拒绝接受其初步询价或者向其进行配售。

  (二)承诺函及资质证明文件的提交方式

  所有拟参与本次初步询价的网下投资者须符合上述投资者条件,并按要求在规定时间内(2018年8月31日(T-5日)12:00前)通过招商证券IPO项目网下投资者服务系统录入信息并提交相关核查材料。

  系统递交方式如下:

  登录IPO项目网下投资者服务系统https://ipo.newone.com.cn,或登录招商证券官方网站www.cmschina.com,点击“IPO项目网下投资者服务系统”。具体步骤如下:

  第一步:登录系统(新用户请注册后登录),点击“信息维护”按照填写注意事项的要求填写“投资者基本信息”及“投资者关联关系”信息。

  第二步:点击“IPO项目备案申请”,在“当前可申报IPO项目列表”栏目

  息及关联关系核查表”的报备页面,按照页面填写注意事项的要求真实准确完整地填写相关信息。请投资者在确认所填写的信息完整无误后点击“提交”。

  配售对象为基金公司或其资产管理子公司一对一专户理财产品、基金公司或其资产管理子公司一对多专户理财产品、证券公司定向资产管理计划、证券公司集合资产管理计划,须提供产品备案证明的相关文件(包括但不限于备案函、备案系统截屏等);配售对象属于《中华人民共和国证券投资基金法》、《私募投资基金监督管理暂行办法》以及《私募投资基金管理人登记和基金备案办法(试行)》所规定的私募投资基金,则该等私募基金须提供按以上法规规定完成私募基金管理人的登记和私募基金的备案证明的相关文件(包括但不限于登记备案函、登记备案系统截屏等)。

  除公募基金、养老金、社保基金、企业年金基金、保险资金、QFII投资账户、机构自营投资账户、个人自有资金投资账户外的其他配售对象需提供《出资方基本情况表》(包括“附件1-1出资方基本信息表”、“附件1-2产品备案及私募基金管理人注册文件核对表”)。投资者管理多个产品需提供出资方基本情况表的,需按照下载的出资方信息模板EXCEL文件,全部产品填报在一张EXCEL表格中(见附件1-1示例),EXCEL文件大小不超过20M。

  所有的产品备案及私募基金管理人登记证明文件均合并在一个PDF中上传,PDF文件大小不超过20M。

  第三步:前往“主页-查询我的备案申请”下载所有已提交的电子文件,并在规定的时间内签章后扫描上传至系统。全部信息录入及材料上传后,报备状态显示“报备已完成”,系统报备工作完成。

  在2018年8月31日(T-5日)12:00之前,投资者可在“已提交的IPO项目申请”中修改已提交的IPO项目的申请信息;在2018年8月31日(T-5日)12:00之后,该项目转移至“已截止资料报备的IPO项目申请”,投资者将无法对已提交的信息进行修改。

  敬请投资者注意:

  1、所有的电子文件提交后还需下载打印,并在规定的时间内签章后扫描上传方能完成本次备案。需下载签章后并上传的文件包括:《网下投资者承诺函》、《网下投资者关联关系核查表》、《出资方基本情况表》(如有)。

  2、投资者须对其填写的信息的准确真实性、提交资料的准确完整性负责。投资者未按要求在2018年8月31日(T-5日)12:00之前完成备案,或虽完成备案但存在不真实、不准确、不完整情形的,则将无法参加询价配售或者初步报价被界定为无效报价。

  3、请投资者认真阅读报备页面中的填写注意事项。联席主承销商将安排专人在2018年8月30日(T-6日)至2018年8月31日(T-5日)12:00期间(9:00-12:00,13:00-17:00)接听咨询电话,号码为0755-23189773、0755-23189780、0755-23189772。

  三、初步询价

  1、本次初步询价通过深交所的网下发行电子平台进行。符合《管理办法》及《投资者管理细则》要求的投资者于2018年8月31日(T-5日)12:00前在证券业协会完成网下投资者注册,已办理深交所网下发行电子平台数字证书,并与深交所签订网下发行电子平台使用协议,成为深交所网下发行电子平台的用户并通过中国结算深圳分公司完成配售对象的证券账户、银行账户配号工作后方可参与初步询价。

  2、本次初步询价期间为2018年9月3日(T-4日)的9:30~15:00。在上述时间内,符合条件的网下投资者可通过深交所网下发行电子平台为其所管理的配售对象填写报价、拟申购股数等信息。相关报价一经提交,不得撤销。因特殊原因需要调整报价的,应当在网下发行电子平台填写具体原因。

  3、网下投资者及其管理的配售对象报价应当包含每股价格和该价格对应的拟申购股数,且只能有一个报价,其中非个人投资者应当以机构为单位进行报价。

  综合考虑本次初步询价阶段网下初始发行数量及招商证券对发行人的估值情况,联席主承销商将网下投资者指定的配售对象最低拟申购数量设定为450万

  拟申购数量超过450万股的部分必须是10万股的整数倍,每个配售对象的拟申购数量不得超过1,250万股。配售对象报价的最小单位为0.01元。

  4、网下投资者申报的以下情形将被视为无效:

  (1)网下投资者未在2018年8月31日(T-5日)12:00前在证券业协会完成网下投资者注册的,或未通过中国结算深圳分公司完成配售对象的证券账户、银行账户配号工作的;

  (2)配售对象名称、证券账户、银行收付款账户/账号等申报信息与注册信息不一致的;该信息不一致的配售对象的报价部分为无效报价;

  (3)配售对象的拟申购数量超过1,250万股以上的部分为无效申报;

  (4)配售对象拟申购数量不符合450万股的最低数量要求,或者拟申购数量不符合10万股的整数倍,则该配售对象的申报无效;

  (5)经审查不符合本公告“二、投资者参与网下询价的相关安排”中要求的;

  (6)联席主承销商发现投资者不遵守行业监管要求、超过相应资产规模或资金规模申购的,则该配售对象的申购无效;

  (7)被证券业协会列入黑名单的网下投资者。

  5、投资者或其管理的配售对象的托管席位号系办理股份登记的重要信息,托管席位号错误将会导致无法办理股份登记或股份登记有误,请参与初步询价的网下投资者正确填写其托管席位号,如发现填报有误请及时与联席主承销商联系。

  四、确定有效报价投资者和发行价格

  发行人和联席主承销商根据初步询价结果,对所有参与初步询价的配售对象的报价按照申购价格由高到低、同一申购价格按照配售对象的申购数量由少至多、

  分配售对象的报价,剔除的申购量不得低于申购总量的10%,然后根据剩余报价及拟申购数量协商确定发行价格。当最高申购价格与确定的发行价格相同时,对该价格的申购可不再剔除,剔除比例可低于10%。剔除部分不得参与网下申购。

  在剔除最高部分报价后,发行人和联席主承销商考虑剩余报价及拟申购数量、所处行业、市场情况、同行业上市公司估值水平、募集资金需求及承销风险等因素,协商确定发行价格、最终发行数量、有效报价投资者及有效拟申购数量。有效报价投资者(指机构法人或个人)的数量不少于20家。有效报价投资者的认定按以下方式确定:

  (1)当报价不低于发行价格的网下投资者小于20家时,中止发行;

  (2)当报价不低于发行价格的网下投资者不少于20家时,剔除最高报价部分后申购价格不低于发行价格的网下投资者即为有效报价投资者。有效报价投资者申购价格不低于发行价格的拟申购数量为有效拟申购数量。

  五、老股转让安排

  本次拟公开发行A股60,000.00万股,全部为公开发行新股,公司原股东不进行公开发售股份。发行后的无限售条件的人民币普通股(A股)流通股占公司股份总数的比例为10.13%。

  六、网下网上申购

  1、网下申购

  本次网下申购的时间为2018年9月7日(T日)的9:30-15:00。《发行公告》中公布的全部有效报价配售对象必须参与网下申购。在参与网下申购时,网下投资者必须在网下发行电子平台为其管理的有效报价配售对象录入申购单信息。申购单中申购价格为确定的发行价格,申购数量须不超过《发行公告》中规定的申购阶段网下初始发行数量。即申购数量须为:

  (1)当某一配售对象的有效拟申购数量小于或等于申购阶段网下初始发行数量时,其申购数量为投资者有效拟申购数量;

  (2)当某一配售对象的有效拟申购数量大于申购阶段网下初始发行数量时,其申购数量为申购阶段网下初始发行数量。

  在网下申购阶段,网下投资者无需缴付申购资金,获配后在T+2日缴纳认购款。

  如同一配售对象同日获配多只新股,务必对每只新股分别足额缴款,并按照规范填写备注。如配售对象单只新股资金不足,将导致该配售对象当日全部获配新股无效,由此产生的后果由投资者自行承担。

  2、网上申购

  本次网上发行通过深交所交易系统进行。投资者持有1万元以上(含1万元)深交所非限售A股股份市值的,可在2018年9月7日(T日)参与本次发行的网上申购。每5,000元市值可申购一个申购单位,不足5,000元的部分不计入申购额度。每一个申购单位为500股,申购数量应当为500股或其整数倍,但申购上限不得超过本次网上初始发行股数的千分之一,具体网上发行数量将在《发行公告》中披露。投资者持有的市值按其2018年9月5日(含T-2日)前20个交易日的日均持有市值计算,可同时用于2018年9月7日(T日)申购多只新股。投资者持有的市值应符合《深圳市场首次公开发行股票网上发行实施细则》的相关规定。

  网上投资者应当自主表达申购意向,不得全权委托证券公司代其进行新股申购。

  网上投资者申购日(T日)申购无需缴纳申购款,T+2日根据中签结果缴纳认购款。

  参与本次初步询价的配售对象不得再参与网上发行,若配售对象同时参与网下询价和网上申购的,网上申购为无效申购。

  七、本次发行回拨机制

  本次发行网上网下申购于2018年9月7日(T日)15:00同时截止。申购结束后,发行人和联席主承销商将根据网上申购情况于2018年9月7日(T日)决定是否启动回拨机制,对网下、网上发行的规模进行调节。回拨机制的启动将根据网上投资者初步有效申购倍数确定:

  网上投资者初步有效申购倍数=网上有效申购数量/回拨前网上发行数量。

  有关回拨机制的具体安排如下:

  1、网下发行获得足额申购的情况下,若网上投资者初步有效申购倍数在50倍以上但低于100倍(含)的,应从网下向网上回拨,回拨比例为本次公开发行股票数量的20%;网上投资者初步有效申购倍数在100倍以上的,回拨比例为本次公开发行股票数量的40%;网上投资者初步有效申购倍数超过150倍的,回拨后网下发行比例不超过本次公开发行股票数量的10%;

  2、若网上申购不足,可以回拨给网下投资者,向网下回拨后,有效报价投资者仍未能足额申购的情况下,则中止发行;

  3、在网下发行未获得足额申购的情况下,不足部分不向网上回拨,中止发行;

  4、网上、网下均获得足额认购的情况下,网上投资者初步有效申购倍数未超过50倍的,将不启动回拨机制。

  在发生回拨的情形下,发行人和联席主承销商将及时启动回拨机制,并于2018年9月10日(T+1日)在《郑州银行股份有限公司首次公开发行股票网上中签率公告》中披露。

  八、网下配售原则

  发行人和联席主承销商在完成双向回拨机制后,将根据以下原则对网下投资者进行配售:

  1、联席主承销商及发行人将对提供有效报价的网下投资者是否符合联席主承销商及发行人确定的网下投资者标准进行核查,不符合配售投资者条件的,将被剔除,不能参与网下配售;

  2、联席主承销商将提供有效报价并参加网下申购的符合配售投资者条件的网下投资者分为以下三类:

  (1)通过公开募集方式设立的证券投资基金(以下简称“公募基金”)、依据《基本养老保险基金投资管理办法》设立的基本养老保险基金(以下简称“养老金”)和社保基金投资管理人管理的社会保障基金(以下简称“社保基金”)为A类投资者;

  (2)根据《企业年金基金管理办法》设立的企业年金基金和符合《保险资金运用管理暂行办法》等相关规定的保险资金(以下简称“年金保险资金”)为B类投资者;

  (3)其他投资者为C类投资者;

  3、若网下申购总量大于本次网下最终发行数量(双向回拨之后),发行人和联席主承销商将根据以下原则进行配售:

  (1)同类投资者的配售比例应当相同;

  (2)A类投资者的配售比例不低于B类投资者,B类投资者的配售比例不低于C类投资者;

  (3)不低于本次网下发行数量的50%、20%分别优先向A类、B类配售;若A类或B类的有效申购不足优先配售数量的,发行人和联席主承销商将向申购数量不足优先配售数量的A类或B类全额配售,然后向C类配售剩余部分;

  (4)当由于向B类投资者优先配售不低于本次网下发行数量的20%而使得B类投资者的配售比例高于A类投资者,B类投资者优先配售份额将相应调整使得A类投资者的配售比例不低于B类投资者;

  4、若网下有效申购总量等于本次网下最终发行数量(双向回拨之后),发行人和联席主承销商将按照网下投资者的实际申购数量直接进行配售;

  5、若网下有效申购总量小于本次网下最终发行数量(双向回拨之后),中止发行;

  6、若网下有效申购总量小于本次初步询价阶段网下初始发行数量,中止发行;

  7、零股的处理原则

  在实施配售过程中,每个配售对象的获配数量取整后精确到1股,产生的零股统一分配给A类投资者中申购数量最大的配售对象,若配售对象中没有A类投资者,则产生的零股统一分配给B类投资者中申购数量最大的配售对象,若配售对象中没有B类投资者,则产生的零股统一分配给C类投资者中申购数量最大的配售对象。当申购数量相同时,产生的零股统一分配给申购时间最早的配售对象。若由于获配零股导致超出该配售对象的有效申购数量时,则超出部分顺序配售给下一配售对象,直至零股分配完毕。

  九、网下网上投资者缴款

  2018年9月11日(T+2日)披露的《郑州银行股份有限公司首次公开发行股票网下发行初步配售结果公告》和《郑州银行股份有限公司首次公开发行股票网上中签结果公告》将对提供有效报价但未参与申购的投资者列表公示。《郑州银行股份有限公司首次公开发行股票网下发行初步配售结果公告》中获得初步配售的全部网下有效配售对象,需在2018年9月11日(T+2日)8:30-16:00足额缴纳认购资金,认购资金应当于T+2日16:00前到账。

  网下投资者如同日获配多只新股,请务必按每只新股分别缴款。同日获配多只新股的情况,如只汇一笔总计金额,合并缴款将会造成入账失败,由此产生的后果由投资者自行承担。

  联席主承销商将在2018年9月13日(T+4日)刊登的《郑州银行股份有限公司首次公开发行股票发行结果公告》中披露网上、网下投资者获配未缴款金额以及联席主承销商的包销比例,列表公示并着重说明获得初步配售但未足额缴款的网下投资者。

  额缴纳申购款的,将被视为违约并应承担违约责任,联席主承销商将违约情况报中国证券业协会备案。

  网上投资者申购新股中签后,应根据《郑州银行股份有限公司首次公开发行股票网下初步配售结果及网上中签结果公告》履行资金交收义务,确保其资金账户在2018年9月11日(T+2日)日终有足额的新股认购资金,不足部分视为放弃认购,由此产生的后果及相关法律责任由投资者自行承担。投资者款项划付需遵守投资者所在证券公司的相关规定。特别提醒,网上投资者连续12个月内累计出现3次中签后未足额缴款的情形时,自结算参与人最近一次申报其放弃认购的次日起6个月(按180个自然日计算,含次日)内不得参与新股、可转换公司债券、可交换公司债券网上申购。

  十、投资者放弃认购部分股份处理

  在网下和网上投资者缴款认购结束后,联席主承销商将根据实际缴款情况确认网下和网上实际发行股份数量。如果网下和网上投资者缴款认购的股份数量合计不足本次公开发行数量的70%,则中止本次发行;如果网下和网上投资者缴款认购的股份数量合计不少于本次公开发行数量的70%,网下和网上投资者放弃认购部分的股份由联席主承销商包销。

  网下、网上投资者获配未缴款金额以及联席主承销商的包销比例等具体情况请见《郑州银行股份有限公司首次公开发行股票发行结果公告》。

  十一、中止发行情况

  本次发行可能因下列情形中止:

  1、初步询价结束后,报价的网下投资者数量不足20家的;

  2、初步询价结束后,剔除不低于拟申购总量10%的最高报价部分后有效报价投资者数量不足20家的;

  3、初步询价结束后,拟申购总量不足初步询价阶段网下初始发行数量的,或剔除最高报价部分后剩余拟申购总量不足初步询价阶段网下初始发行数量的;

  4、发行价格未达发行人预期或发行人和联席主承销商就确定发行价格未能达成一致意见;

  5、网下申购总量小于网下初始发行数量的;

  6、若网上申购不足,申购不足部分向网下回拨后,网下投资者未能足额申购的;

  7、网下和网上投资者缴款认购的股份数量合计不足本次公开发行数量的70%;

  8、发行人在发行过程中发生重大会后事项影响本次发行的;

  9、中国证监会对证券发行承销过程实施事中事后监管,发现涉嫌违法违规或者存在异常情形的,可责令发行人和承销商暂停或中止发行,对相关事项进行调查处理。

  如发生以上情形,发行人和联席主承销商将及时公告中止发行原因、恢复发行安排等事宜。中止发行后,在本次发行核准文件有效期内,在向中国证监会备案后,发行人和联席主承销商将择机重启发行。

  十二、发行人和联席主承销商

  1、发行人:郑州银行股份有限公司

  法定代表人:王天宇

  地址:郑州市郑东新区商务外环路22号

  电话:0371-67009199

  传真:0371-67009898

  联系人:傅春乔

  2、保荐机构(联席主承销商):招商证券股份有限公司

  法定代表人:霍达

  地址:广东省深圳市福田区益田路江苏大厦A座38-45楼

  电话:0755-23189773、0755-23189780、0755-23189772

  传真:0755-82940546

  联系人:股票资本市场部

  3、联席主承销商:中原证券股份有限公司

  法定代表人:菅明军

  地址:上海市浦东新区世纪大道1600号14楼

  电话:021-58301870

  传真:021-58303210

  联系人:资本市场总部

  发行人:郑州银行股份有限公司

  保荐机构(联席主承销商):招商证券股份有限公司

  联席主承销商:中原证券股份有限公司

  2018年8月30日


编辑:申久燕  审核 :卢明军