一天15张罚单!河南多家银行保险金融机构及责任人被罚

2021年01月04日15:02

来源:大河网

12月31日晚,河南银保监局官网一连公布15则行政处罚信息公开表,涉及2家农商行、3家保险公司及一家保险代理公司等多家金融机构及直接责任人,分别是:建信人寿保险股份有限公司驻马店中心支公司、新华人寿保险股份有限公司濮阳中心支公司、濮阳农村商业银行股份有限公司、中华联合财产保险股份有限公司濮阳中心支公司、南乐农村商业银行股份有限公司、河南广大保险代理有限公司。

附详情:

建信人寿保险股份有限公司驻马店中心支公司因给予投保人合同以外利益,被处以罚款6万元。

杨恒恒因对建信人寿保险股份有限公司驻马店中心支公司给予投保人合同以外利益负有直接责任,被处以警告,罚款1万元。

新华人寿保险股份有限公司濮阳中心支公司因未经监管部门批准擅自变更营业场所、虚挂工号造成佣金发放表不真实,被处以罚款24万元。

高爱菊因对新华人寿保险股份有限公司濮阳中心支公司“虚挂工号造成佣金发放表不真实”负直接责任。被处以警告,罚款1万元。

明靖杰因对新华人寿保险股份有限公司濮阳中心支公司“未经监管部门批准擅自变更营业场所”负直接责任。被处以警告,罚款1万元。

濮阳农村商业银行股份有限公司因贷后管理不审慎,被处以罚款30万元。

楚文广因对濮阳农村商业银行股份有限公司“贷后管理不审慎”负直接责任。被处以警告。

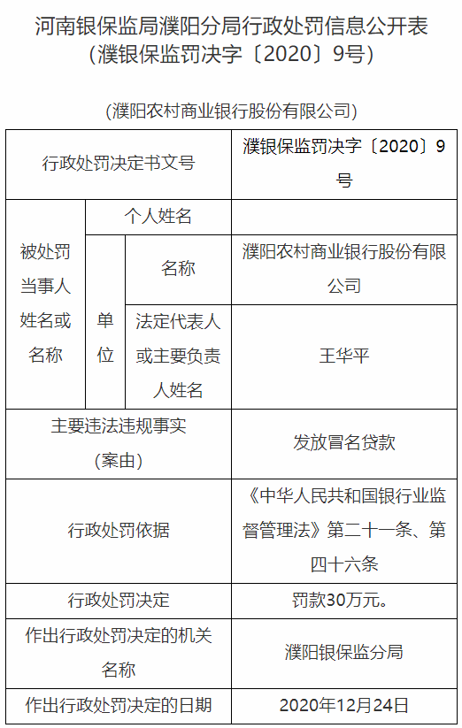
濮阳农村商业银行股份有限公司因发放冒名贷款,被处以罚款30万元。

管东方因对濮阳农村商业银行股份有限公司“发放冒名贷款”负直接责任。被处以警告。

中华联合财产保险股份有限公司濮阳中心支公司因委托未取得合法资格的机构从事保险销售活动,被处以罚款6万元。

张亚南因对中华联合财产保险股份有限公司濮阳中心支公司“委托未取得合法资格的机构从事保险销售活动”负直接责任。被处以警告,罚款1万元。

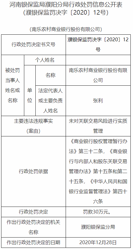
南乐农村商业银行股份有限公司因未对关联交易风险进行实质管理,被处以罚款30万元。

杨孝海因对南乐农村商业银行股份有限公司“未对关联交易风险进行实质管理”负直接责任。被处以警告。

河南广大保险代理有限公司因为其他个人牟取不正当利益行为、向非执业登记人员发放佣金,被处以警告,罚款10万元。

王天增因对河南广大保险代理有限公司“为其他个人牟取不正当利益行为”负领导责任。被处以警告,罚款2万元。

编辑:申久燕  审核 :卢明军

我来说两句 0条评论 0人参与,