罗永浩实控的锤子科技再次被限消 知情人士回应

2026年01月28日16:13

来源:中国新闻网

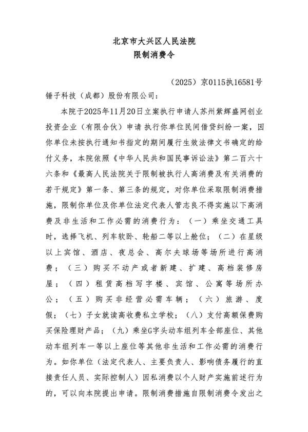
  天眼查网站显示,近日,锤子科技(成都)股份有限公司及其法定代表人管志良新增一则限制消费令,申请人为苏州紫辉盛网创业投资企业(有限合伙),涉及民间贷款纠纷案件,执行法院为北京市大兴区人民法院。

  图自天眼查网站

  公开信息显示,锤子科技成立于2012年,创始人是罗永浩。天眼查网站显示,目前,罗永浩仍是锤子科技(成都)股份有限公司董事长、受益所有人、实际控制人,持有该公司22.6667%的股份。

  对于锤子科技被限消一事,1月28日,知情人士回应中新网称,这还是之前案件,郑刚的公司起诉锤子科技的公对公借款,这个借款罗永浩没有个人担保,但罗永浩正在努力工作,持续为锤子科技还债。

  此前,紫辉创投CEO郑刚与罗永浩因投资纠纷产生冲突。国家企业信用信息公示系统显示,苏州紫辉盛网创业投资企业(有限合伙)合伙人为苏州紫辉乾麟投资管理有限公司、王睿。郑刚曾为苏州紫辉乾麟投资管理有限公司法定代表人,2025年11月,该公司法定代表人从郑刚变更为刘鸿婷。

  2025年9月,锤子科技(成都)股份有限公司,因有履行能力而拒不履行生效法律文书确定义务,被列为失信被执行人,涉及与苏州紫辉盛网创业投资企业(有限合伙)相关借款合同纠纷案件,被执行人的履行情况为全部未履行,执行法院为北京市海淀区人民法院。2025年8月,该公司及其法定代表人管志良,因上述案件被执行2142万余元,并被限制高消费。


编辑:林辉

我来说两句 0条评论 0人参与,